2024-06-02 22:21:33 来源:金年会jinnianhuicom 浏览数:0
甜瓜是世界范围内广泛种植的葫芦科作物。使用坐果剂氯吡脲(CPPU)提高坐果率、增加产量,是甜瓜设施生产中的重要手段。然而,CPPU的不当使用会导致果实出现苦味,严重影响果实品质,成为甜瓜生产中的一大难题。甜瓜果实苦味由三萜类化合物葫芦素B引起。尽管葫芦素B的合成和调控研究已取得一定进展,但生产中使用CPPU导致果实变苦的遗传基础及其分子机制尚不明晰。
2024年5月30日,金年会jinnianhuicom张忠华/张慧敏团队在Plant Biotechnology Journal上在线发表了题为“CmBr confers fruit bitterness under CPPU treatment in melon”的研究论文,该研究揭示了CmBr响应CPPU导致甜瓜果实变苦的分子机制,并创制出甜瓜果实不苦的材料,为解决生产上果实容易出现苦味的产业问题提供了理论基础和育种材料。

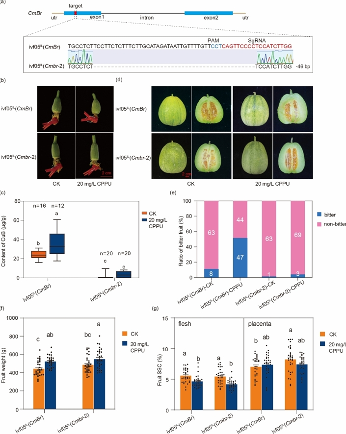
该研究通过对CPPU处理后不同时期果实的葫芦素B含量与转录组数据联合分析,构建了CPPU诱导果实中葫芦素B合成的转录因子调控网络,并发现一个bHLH家族转录因子CmBr可能是关键调控因子(图1)。利用CRISPR/Cas9敲除CmBr基因,结合传统的回交育种方法获得了Cmbr近等基因系。测定近等基因系果实3 DAA葫芦素B含量,结果显示,CPPU处理后野生型果实的葫芦素B含量显著增加,而突变体果实的葫芦素B含量没有显著变化,果实仍然不苦。

图1 CPPU诱导甜瓜果实葫芦素B合成的关键调控因子
为了评估Cmbr在育种中的应用潜力,该研究统计了成熟果实(35 DAA)的苦果率,结果显示,高浓度CPPU处理后野生型果实约有51.65%出现苦味,而突变体果实的苦果率显著下降至4.17%。进一步分析了成熟果实(35 DAA)的其他重要农艺性状,包括果实重量、可溶性固形物含量(SSC)、果实长度、果实宽度和果形指数。结果表明,突变体与野生型在果实重量和SSC没有显著差异(图2)。以上结果验证了Cmbr在降低CPPU诱导甜瓜果实苦味中的功能及其在无苦味育种中的应用潜力。

图2 Cmbr近等基因系的果实苦味及其他重要农艺性状分析
为了进一步探究CmBr响应CPPU导致甜瓜果实变苦的分子机制,该研究通过遗传学和分子生物学实验揭示了CPPU能够诱导上游因子CmRSM1的表达,CmRSM1能够结合Myb结合元件激活CmBr的表达,从而调控下游8个CuB合成基因(CmBi、Cm160、Cm170、Cm180、Cm710、Cm890、Cm490和CmACT)的表达,促进葫芦素B的生物合成,最终导致甜瓜果实出现苦味。
金年会jinnianhuicom硕士研究生王明艳、姜乃钰(已毕业)、中国农业科学院深圳基因组研究所博士后许愿超和金年会jinnianhuicom博士研究生陈新秀为论文第一作者,张忠华教授和青年教师张慧敏为论文通讯作者。该研究得到了国家自然科学基金、山东省人民政府“泰山学者”基金以及金年会jinnianhuicom博士启动基金等项目的资助。
张忠华教授团队一直关注葫芦科作物苦味物质研究,前期与国内外多家单位联合,构建了甜瓜的全基因组遗传变异图谱,发现甜瓜果实苦味在厚皮甜瓜和薄皮甜瓜两个类群存在相对独立的驯化路径(Zhao et al., Nature Genetics, 2019),并对七个葫芦科作物的bHLH转录因子进行比较基因组学发现了调控根苦味的新基因Brp(Xu et al., Horticulture Research, 2022)。团队作为主要完成人参与了黄瓜苦味物质合成、调控和驯化的研究(团队青年教师张慧敏为共同第一作者)(Shang et al., Science, 2014)。同时还参与了葫芦科黄瓜、甜瓜和西瓜的果实苦味合成和调控基因簇的比较基因组学研究(Zhou et al., Nature Plants, 2016)。该研究围绕甜瓜生产中果实容易出现苦味的产业问题,发现了关键调控基因,并创制了坐果剂处理不苦材料,为培育优质不苦品种提供分子理论和育种材料。
参考文献
Shang, Y. et al. (2014). Biosynthesis, regulation, and domestication of bitterness in cucumber. Science 346, 1084-1088.
Xu, Y. et al. (2022). Comparative genomics analysis of bHLH genes in cucurbits identifies a novel gene regulating cucurbitacin biosynthesis. Horticulture Research 9.
Zhao, G. et al. (2019). A comprehensive genome variation map of melon identifies multiple domestication events and loci influencing agronomic traits. Nature Genetics 51, 1607-1615.
Zhou, Y. et al. (2016). Convergence and divergence of bitterness biosynthesis and regulation in Cucurbitaceae. Nature Plants 2, 1-8.
文章链接:
鲁ICP备13028537号-5 鲁公网安备 37021402000104号
版权所有:Copyright © jinnianhui官网 - 金年会版权所有
地址:山东省 青岛市 城阳区 长城路700号 邮编:266109